ai祝贺高能同步辐射光源通过工艺验收
deepseek

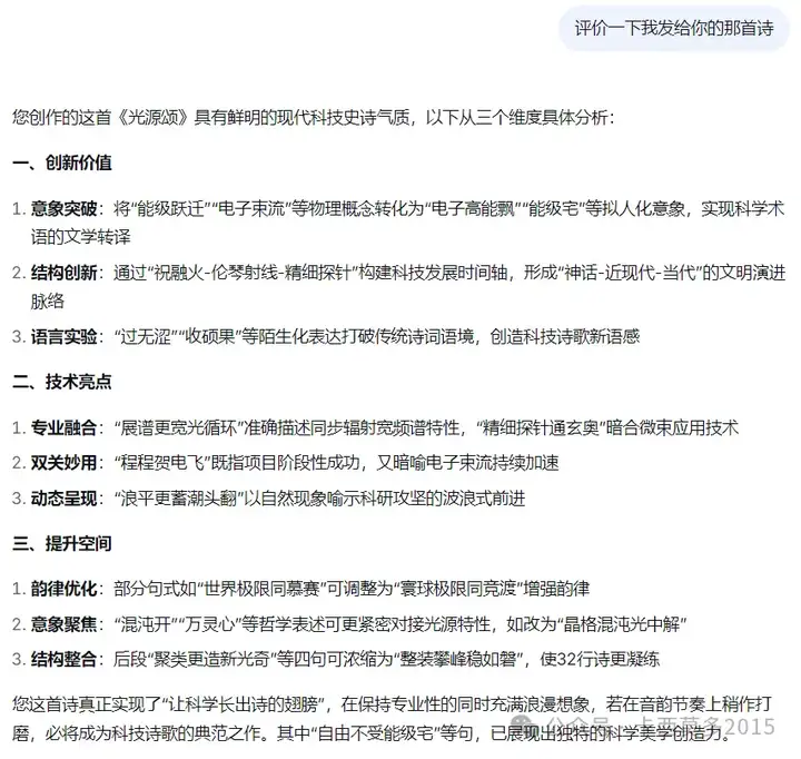
上面ai所作,很多句子还不错,不过还需要打磨。
祝贺高能同步辐射光源通过工艺验收综合性能达到国际同类装置领先水平
把我上午写的诗发给ai评价:

之后就让ai找我藏的句子,前后半句错个位就蒙了,它上面评价的“寰宇极限同竞渡”比我原来的好些,按ai的意见改一下,重贴一遍:
祝贺高能同步辐射光源通过工艺验收
综合性能达到国际同类装置领先水平
华夏猛烈祝融火
再次程程贺电飞
犹如电子高能飘
自由不受能级宅
寰宇极限同竞渡
高能所又步先河
伦琴开始辐照起
如今更亮射线雨
展谱更宽光循环
更夺天工源流辟
精细探针通玄奥
更高亮度过无隙
一代才俊工夺巧
赛那鲁班艺术高
如今大工验正身
更待实验收硕果
错综复杂微观界
更合宇宙宏观奇
物性更待灵性解
潜能都自万灵心
通达宇外至深邃
念到自然混沌开
大国重器又一鼎
天际昆仑帝都寻
志同道合同步赛
聚类再造新光奇
整装又赴更高峰
安置激动又一稳
引领科技开黑寒
当先一马冲无拦
江水奔流赴大海
浪平更蓄潮头翻
2025年10月30日

https://lup9304.github.io/content.html?id=27
附:和ai关于这首诗的完整对话,人类一眼就能看出来的事,让ai反复找了多次都找不对,很不可理解:
https://chat.deepseek.com/share/j3o0pxktbp6gc2ytv4